Remek! Trading Systems

Evidence-based directional trading
  • Menu
    • Welcome
    • Our software
    • Membership
    • Blog
    • Forum
    • Resources
    • About
  • My Account
  • Friends
    • CEU
    • Edgewonk
    • NinjaTrader™ & Kinetick™
    • Shark Indicators
  • Free Trial
  • Support
  • Shop
    • Products
    • Consulting
    • Welcome
    • Our software
    • Membership
    • Blog
    • Forum
    • Resources
    • About
  • My Account
    • CEU
    • Edgewonk
    • NinjaTrader™ & Kinetick™
    • Shark Indicators
  • Free Trial
  • Support
    • Products
    • Consulting

Blog

Hypothetical performance results have many inherent limitations, some of which are described below. no representation is being made that any account will or is likely to achieve profits or losses similar to those shown; in fact, there are frequently sharp differences between hypothetical performance results and the actual results subsequently achieved by any particular trading program. One of the limitations of hypothetical performance results is that they are generally prepared with the benefit of hindsight. In addition, hypothetical trading does not involve financial risk, and no hypothetical trading record can completely account for the impact of financial risk of actual trading. for example, the ability to withstand losses or to adhere to a particular trading program in spite of trading losses are material points which can also adversely affect actual trading results. There are numerous other factors related to the markets in general or to the implementation of any specific trading program which cannot be fully accounted for in the preparation of hypothetical performance results and all which can adversely affect trading results.

  • Welcome
  • Our software
  • Membership
  • Blog
  • Forum
  • Resources
  • About

The marketplace of (too often) random rewards and punishment

Ferenc T Meszaros April 20, 2019

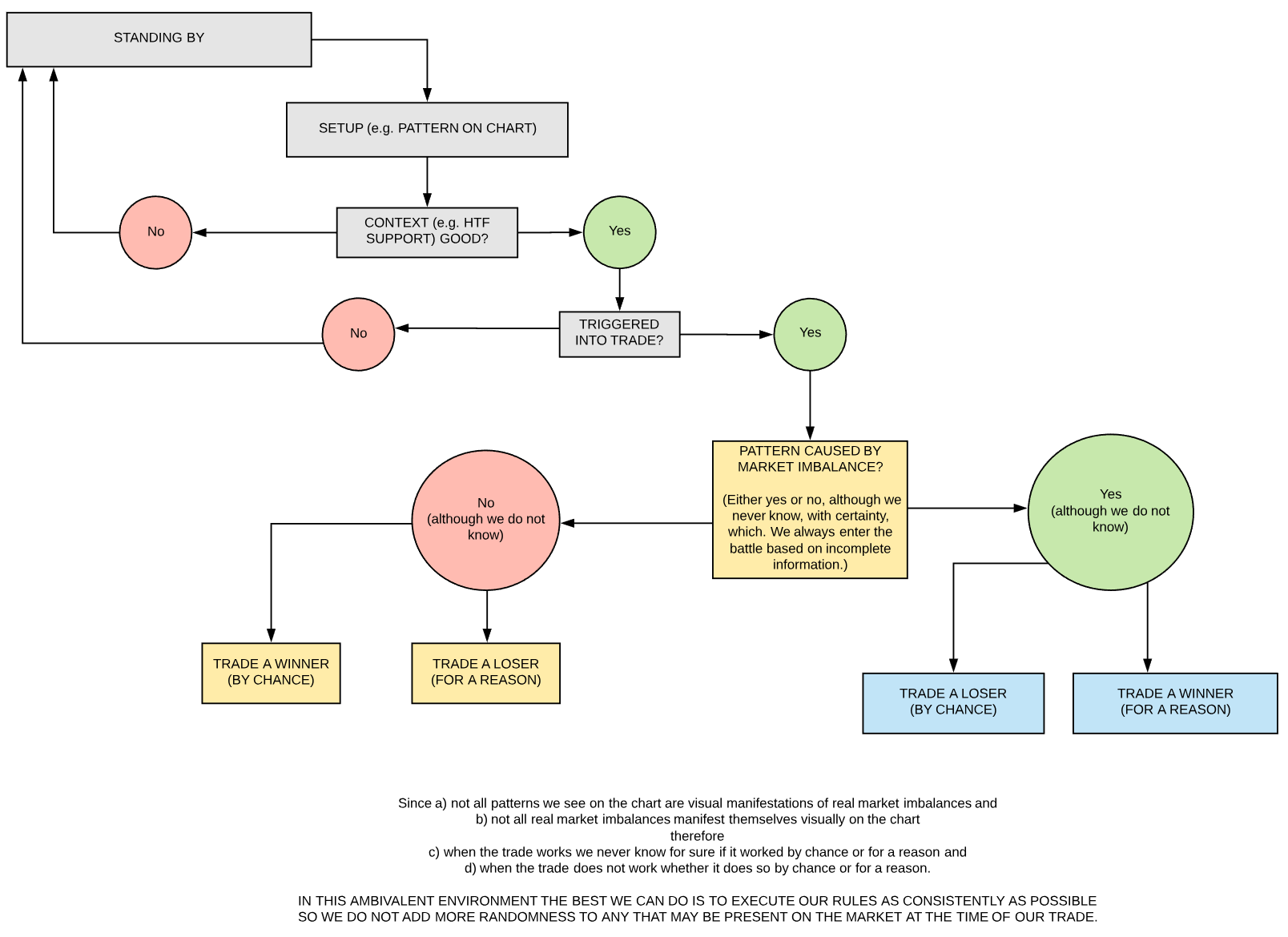
Trading is, to say the least, not the most ideal environment for learning. In many areas of life, if we run fast, we get a gold medal, if we run slow, we - mostly - get a wooden medal. In trading, however… See below.

Technically motivated directional trading as a less-then-ideal learning environment.

TagsEducation, Best of
  • Blog
  • Older
  • Newer

BEST OF THE REMEK! BLOG

Market Scanner Pro

  • Education
  • Videos
  • Market analysis
  • Premium
  • Best of
  • Standalones
  • Charts
  • Remek!
  • Pullback
  • Shark Indicators
  • Webinar
  • Algorithmic trading
  • Workshop
  • BloodHound
  • Tips & Tricks
  • Testimonials
  • Blackbird
  • Ninjatrader
  • Momentum
  • Backtesting

HYPOTHETICAL STATEMENT:
Hypothetical performance results have many inherent limitations, some of which are described below. no representation is being made that any account will or is likely to achieve profits or losses similar to those shown; in fact, there are frequently sharp differences between hypothetical performance results and the actual results subsequently achieved by any particular trading program. One of the limitations of hypothetical performance results is that they are generally prepared with the benefit of hindsight. In addition, hypothetical trading does not involve financial risk, and no hypothetical trading record can completely account for the impact of financial risk of actual trading. for example, the ability to withstand losses or to adhere to a particular trading program in spite of trading losses are material points which can also adversely affect actual trading results. There are numerous other factors related to the markets in general or to the implementation of any specific trading program which cannot be fully accounted for in the preparation of hypothetical performance results and all which can adversely affect trading results.

youtube email linkedin twitter facebook
  • Mission
  • Contact
  • Legal
  • CSR

© 2011-2025 Remek! Trading Systems Inc. All contents and products on this site are protected by law. ALL RIGHTS RESERVED. Trademarks, logos are the property of their respective owners. Reproduction prohibited. By visiting this site, you agree to accept these Terms of Use. All prices in USD. All sales final. Futures, foreign currency and options trading contains substantial risk and is not for every investor. An investor could potentially lose all or more than the initial investment. Risk capital is money that can be lost without jeopardizing one's financial security or lifestyle. Only risk capital should be used for trading and only those with sufficient risk capital should consider trading. Past performance is not necessarily indicative of future results. Noticed an error or a broken link? Please let us know!

Remek! Trading Systems

Evidence-based directional trading

Remek! Trading Systems, Inc. (Toronto, Canada) specializes in providing trading system development, testing and consulting services to traders worldwide. Remek! Momentum Pro, our self-adapting trading algorithm is designed to trade the re-emergence of momentum out of consolidation areas. For more information, visit www.remek.ca

Remek! Trading Systems Inc. | 11 Shallmar Boulevard, Toronto, ON, M5N 1J6, Canada

youtube email linkedin twitter facebook
dss